Как с помощью SEO из аутсайдера стать лидером ниши. Кейс продвижения сайта пункта приема металлолома
Рынок приема вторсырья в России развивается стремительно. Как и в любой нише, в металлоприемке присутствуют свои законы и правила. Наибольшее число конкурентов – в Москве и Санкт-Петербурге. Пробиться в лидеры совсем не быстро и не просто.
Как быть владельцам никому не известных пунктов приема металлолома, когда вокруг много преуспевающих компаний? Как занять свое место среди лидеров?
Есть несколько основных правил, которых необходимо придерживаться:
- нужно оказывать качественные услуги;
- необходимо иметь конкурентные преимущества;
- необходимо знать сильные и слабые стороны – и свои, и конкурентов;
- необходимо иметь стратегию по развитию и росту своего бизнеса;
- необходимо рекламировать свои услуги в онлайне (например, контекстная реклама, поисковый трафик на сайт).
На первый взгляд, правила простые, но их выполняют далеко не все.
Хочу поделиться нашим SEO-кейсом продвижения сайта металлоприемки и рассказать, как небольшая, безызвестная компания стала одним из лидеров ниши.
Клиент
В агентство Result Plus обратился владелец компании, занимающейся приемом и вывозом металлических отходов. Необходимо было продвигать и развивать сайт пункта приема. Заказчик понимал, что рынок стремительно развивается. Без топового сайта выйти в лидеры не получится, не получится увеличить прибыль.
У заказчика были конкурентные преимущества, была и стратегия по развитию бизнеса, он знал своих прямых конкурентов, свои и их слабые и сильные стороны, работал постоянно над улучшением качества услуг. На момент обращения у него был сайт, который приносил ему заказчиков. Но в январе 2018 года трафик резко упал, что и послужило причиной обращения.
Цель проекта
Основная задача, которая стояла перед нами – остановить падение трафика и вывести проект в топ в данной нише, увеличив количество лидов.
Задачи, которые нам предстояло выполнить:
- остановка падения трафика;
- вывод сайта из-под фильтра Яндекса «Баден-Баден»;
- разработка максимально широкой структуры сайта;
- разработка конверсионных воронок;
- внедрение коммерческих факторов;
- продвижение на Яндекс Картах;
- редизайн и смена CMS.
Что имелось по факту перед началом работ
- Сайт на CMS Modx.
- Структура сайта – около 100 страниц. 50% страниц – мусорные с дублированным некачественным текстом.
- Ссылочный профиль довольно низкого качества.
- Отсутствие компании на Яндекс Картах и в Яндекс Справочнике.
- Отсутствие ряда коммерческих факторов ранжирования.
- Технические ошибки.
- Ошибки поисковой оптимизации.
Этапы продвижения и развития сайта
1. Выход из-под «Баден-Баден».
При анализе проекта обнаружили, что падение трафика вызвано фильтром Яндекса «Баден-Баден». Предыдущие подрядчики, не разбираясь, создали множество однотипных низкокачественных страниц с целью увеличения трафика на сайт. Это не что иное, как каннибализм запросов (когда несколько страниц одного сайта оптимизированы под одни и те же ключи и соперничают за место в топе, в итоге ни одна из таких страниц в топ не выходит – наоборот, обваливается трафик с основных страниц сайта).
Пример страниц каннибалов:
- Прием металла в Москве.
- Прием металлолома в Москве.
- Прием металлолома в Москве на выгодных условиях.
- Прием металлолома в Москве по высокой цене.
- Прием лома металла в Москве.
- Прием металлолома в Москве цена.
На одну основную страницу услуги было создано от 2 до 6 страниц каннибалов. Такой подход «коллег» обвалил трафик и заказы клиента и подверг сайт пессимизации в виде фильтра «Баден-Баден» (фильтр за некачественный и переоптимизированный ключевыми словами контент).

Выпадение ключей из топа на 15–20 позиций при «Баден-Баден»

14 января 2018 года сайт попал под фильтр «Баден-Баден». 4 февраля 2018 года санкции со стороны поисковой системы были сняты и трафик стал возвращаться
Как оказалось, причиной потери трафика сайта стал «постраничный фильтр Баден-Баден», поэтому для решения вопроса мы поступили следующим образом:
- удалили мусорные страницы-каннибалы без настройки 301 редиректов;
- переписали тексты на страницы, которые просели по трафику, тексты сделали экспертными и максимально полезными;
- общались постоянно с «Платонами».
2. Провели комплексный аудит сайта, SWOT-анализ сайта.
Выявили проблемы проекта. Составили стратегию продвижения и развития проекта.
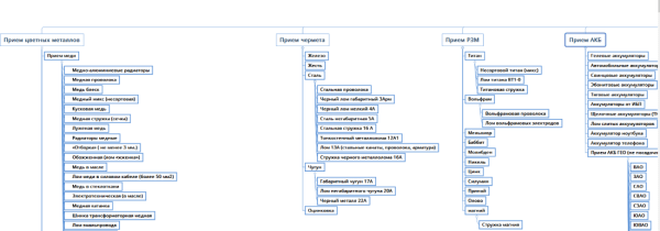
3. Разработали максимально возможную структуру для сайта и начали постепенно внедрять новые посадочные.
Мы тщательно анализировали нишу, собрали СЯ, и это позволило нам разработать максимально полную структуру посадочных страниц как под ВЧ-, так и под НЧ-запросы, которых достаточно много. Конкуренты таким преимуществом не пользовались, а продвигали основные разделы и основные запросы в нише.
Структура вышла около 400 целевых страниц. До нас такие крупные структуры в нише не использовал никто! Это и было одним из основных конкурентных преимуществ. Так как в данной нише актуальны услуги по приему металла на выезде, очень удачными были страницы услуг + ГЕО.
Пример ГЕО страниц:
- прием металлолома в Домодедово;
- вывоз металлолома Мытищи;
- также прорабатывались округа, районы, станции метро и т.д., что принесло проекту многоцелевой, низкоконкурентный трафик.

Часть структуры сайта по приему металлолома
4. Провели постраничную оптимизацию существующих страниц.
Оптимизировали метаданные, заголовки, написали экспертный контент, добавили качественные фото, сделали внутренние перелинковки.
5. Разработали блоки внутренней перелинковки на сайте.

Сделали максимально информативным и полным меню в хедере

Блок «Также принимаем» содержит ссылки на основные услуги и является сквозным на сайте (располагается на всех страницах)

В футере проставлены также анкорные ссылки на основные услуги компании
6. На постоянной основе занялись формированием качественной ссылочной массы.
Использовали:
- крауд-ссылки,
- вечные ссылки со статей тематических сайтов и сайтов СМИ,
- ссылки с каталогов фирм и организаций,
- временные арендные сквозные ссылки с ВЧ-ключами в анкорах с хороших трастовых площадок.
Помимо закупки новых ссылок, мы провели аудит ссылочной массы. Обнаружили некачественные ссылки и по возможности их удалили, тем самым очистив ссылочный профиль от откровенного шлака.
На данный момент на сайт ссылается 286 ссылок из 181 домена. Интенсивным наращиванием ссылочной массы, как это было в первые года работы над проектом, в последний год не занимаемся.
7. Продвигали сайт на Яндекс Картах
Мы не откладывали в долгий ящик старт работ по продвижению бизнеса в Яндекс Картах. Для этого в тогда еще Яндекс Справочник, а ныне Яндекс Бизнес добавили данные о компании, оптимизировали карточку организации. Стал появляться трафик из Яндекс Карт. Трафик конверсионный, так как постоянно шли обращения и заявки. На пике трафик из Яндекс Карт составлял до 25% от поискового трафика сайта.
К сожалению, на данный момент компанию удалили с Яндекс Карт по причине смены физического адреса приемного пункта. На данный момент статистики по Яндекс Картам в кейсе не будет. Ждем от заказчика фото и видео подтверждения размещения приемного пункта по новому адресу и восстановим показы и трафик с данного сервиса.
Минимально, что мы рекомендуем проработать в рамках продвижения на картах и прорабатываем сами:
- заполнить карточку компании релевантной информацией (название, адрес, телефон, график работ, описание компании, почтовый ящик, адрес сайта, соцсети, обложка, логотип компании, особенности, реквизиты);
- регулярно добавлять публикации;
- регулярно добавлять фотографии;
- заполнить товары и услуги;
- добавлять отзывы о компании.
8. Завели блог и писали тематические статьи.
Это позволило фактически до максимума увеличить запросный индекс проекта в продвигаемой нише, а также использовать информационные страницы для внутренней анкорной перелинковки, тем самым проводя «дожим» околотоповых фраз в топ.
Многолетний опыт продвижения пунктов приема металлолома показывает, что ведение блога в нише – не абсурд, а необходимость. Мы получаем довольно быстрый поисковый околоцелевой, а иногда и целевой поисковый трафик, который конвертируется в заказчиков. На сайтах конкурентов блогов фактически не было, и это стало нашим преимуществом в продвижении.
Пример поисковых запросов:
- классификация лома черного металла,
- как утилизировать аккумулятор,
- где взять свинец,
- сколько свинца в аккумуляторе,
- сколько стоит тонна меди и т. д.
9. Техническая оптимизация.
С момента старта работ задач у программиста, курирующего сайт со стороны заказчика, значительно прибавилось. За несколько лет постоянного развития и улучшения сайта было много доработок, правок, корректировок по нашим ТЗ и рекомендациям. Видимо, при создании проекта работали неопытные разработчики – сайт на MODX вышел на костылях.
Постоянный рост страниц и доработки со временем сделали сайт тяжелым и неудобным. Дальнейшие доработки и улучшения стали невозможными. Встал вопрос о смене CMS и редизайне.
10. Провели аудит коммерческих факторов ранжирования и юзабилити-аудит.
У нас скопилось множество идей и наработок по улучшению сайта, которые мы по техническим причинам уже не могли реализовать. Мы уперлись в потолок по трафику и по возможности улучшать проект. Нужно было эту преграду преодолеть. Вдобавок, количество конкурентов заметно выросло, качество новых сайтов местами было на порядок выше.
Мы предложили заказчику переехать на другую CMS, улучшить дизайн и юзабилити, доработать конверсионные блоки и внедрить коммерческие факторы ранжирования. Так мы смогли бы преодолеть потолок, в который уперлись по трафику, и обойти конкурентов.
Провели аудит коммерческих факторов ранжирования и юзабилити-аудит. Нашли точки роста. Начали подготавливать проект к редизайну и переезду.
Забегая немного наперед, продемонстрирую, что в итоге было внедрено и доработано на сайте.

Один экран сделали более информативным. Есть обширное меню. Есть возможность заказать услугу, видимые и кликабельные контакты, УТП

Сделали визуально удобные таблицы с ценами

Конверсионный блок «Узнать актуальные цены»

Блок «Часто задаваемые вопросы» – наполнен полезным контентом и визуально удобен для восприятия

Блок «Отзывы клиентов». Коммерческий фактор ранжирования, влияет на доверие к компании

Блок «Индивидуальный расчет металла по фото»

Блок «Схема работы» и «Преимущества»

Блок «Контакты»
11. Смена CMS, доработка дизайна, внедрение коммерческих факторов.
Ознакомившись с нашими аудитами и рекомендациями о необходимости целого комплекса работ, чтобы выйти на новый уровень, заказчик дал согласие. На момент одобрения переноса сайта у клиента появился новый проект на PHP-фреймворке Symfony c админкой на Easy Admin4 и отличным программистом ко всему этому. Проект был быстрым, удобным, подходил под потребности заказчика, легко поддавался любым доработкам. Нам тоже понравились возможности, и единогласно выбор был сделан в пользу переноса сайта с MODX на PHP-фреймворк.
Мы составили подробные ТЗ дизайнеру на верстку, подробные ТЗ программисту по функционалу, курировали каждый шаг команды. Описывать более подробнее этот этап не вижу никакого смысла. Лучше посмотрите на рост проекта, который начался после данных работ.

Динамика поискового трафика после релиза нового дизайна с доработанными КФ и переносе на фреймворк
Результат

Трафик с 5000 до 40000 посетителей в месяц

Сравнение поискового трафика за первый месяц нашего сотрудничества с клиентом (март 2018) с показателями трафика за март 2022
Результаты по позициям – Яндекс


Результаты по позициям – Google


Выводы
Одного сайта в топ еще не достаточно, чтобы компания стала лидером в нише.
Необходимо:
- оказывать качественные услуги в максимально возможном объеме;
- работать с ценовой политикой;
- иметь конкурентное преимущество;
- иметь стратегию и план развития своего бизнеса;
- быть готовым к переменам и изменениям, быть гибким;
- кроме SEO иметь дополнительные каналы привлечения трафика.
Когда в результате заинтересованы две стороны – и заказчик, и исполнитель – получается эффективное долгосрочное сотрудничество. Результат наших работ – с 5000 посетителей в месяц до 40000 посетителей в месяц, и есть куда расти.
Конечно, на проекте было разное – и рост, и падение трафика, и стагнация всего проекта. Это нормально. Проблемы порождают действия, что в нашем случае имело место быть. Мы всегда находили варианты решения проблем, что улучшало проект, увеличивало трафик и лиды с конверсиями.
Источник: www.seonews.ru
Комментарии закрыты.