Продуктовый подход в SEO: новая эпоха поисковой оптимизации
Ребята, всем привет! Вот и прошла конференция BDD 2022 в Калининграде, а эмоции всё не утихли. Кто не знаком со мной, меня зовут Юра Никулин, работаю в Департаменте информационных технологий Москвы. Руковожу поисковой оптимизацией портала Мэра и Правительства Москвы mos.ru. В офлайне записи не было, поэтому смотрите полную версию моего доклада с онлайн-версии конференции на YouTube. Скачать презентацию можно по ссылке – Продуктовый подход SEO на примере портала Мэра и Правительства Москвы mos.ru.

Дисклеймер
Это не про тренды 2022 или 2023 года в SEO. Это именно про то, каким становится SEO и каким оно станет в ближайшем будущем.
Я предлагаю сделать большой шаг назад и провести ретроспективу поисковой оптимизации. Мы разберем, что было раньше и куда движется индустрия сейчас.
Спойлер: SEO – больше не SEO и не инструмент, а полноценный продукт в компании! Пристегните ремни и поехали!
Вечная борьба

Типичная ситуация, когда SEO-менеджер встречается с product-менеджером и возникает недопонимание, которое чаще перерастает в войну! Знаком вам такой диалог?
Диалог номер 1:
SEO-специалист: Зачем мне какие-то метрики, у меня есть позиции и трафик, чего тебе еще нужно!?
Product-manager: Да мне нужно решать проблему пользователей, а не трафик собирать. Давай поработаем в команде, предлагаю сделать ресерч, поставить KPI и понять, что нужно пользователям!
Диалог номер 2:
SEO-специалист: Слушай, наш сервис не видят поисковики, нужно срочно сделать серверный рендеринг, иначе для кого сервис, если его не посещают?
Product-manager: Ресурсов нет, давай сделаем через год. Это MVP-версия. Пусть сервис посещают через внутреннюю навигацию или по другим каналам.
Что общего? В том и другом случае страдает сам продукт. Не учитываются две стороны. Далее мы разберем, как сделать так, чтобы подружить SEO и product-manager и вывести поисковую оптимизацию на новый уровень – продуктовое SEO.
Эпохи развития SEO
Чтобы пойти дальше, нужно оглянуться назад. Посмотрим, каким SEO было до нашей эры. Я разделил SEO на 3 эпохи.
1.Сеопитек обычный

Жил в период зарождения поисковиков и до 2011 года. Данному типу было свойственно «скормить» сайт поисковым ботам. Имелось четкое понимание, что сделать, чтобы сайт вышел в ТОП: ссылки, ключевые слова, тексты, метатеги.
Даже сам Яндекс подчеркивает, что нужно делать техническую оптимизацию и всё станет good!
2. SEO-умелый

Этот вид обитал с 2011 года по 2015 год. На самом деле, встречается и по сей день. Он уже пытается решать проблемы пользователей, но часто не задумывается о целях организации. Работает с поведенческими факторами и разными алгоритмами вида E-A-T и YMYL. Тут уже нет четкого понимания, что делать, а именно – нет волшебной кнопки, чтобы сайт вышел в ТОП, так как алгоритмы стали сложными, и нужно влиять на все факторы.
Обращаемся опять к Яндексу, и он говорит: делайте сайты для людей; что пользователь получит, заходя на ваш сайт?
3. SEO-разумный

Существует с 2015 года по настоящее время. Самый редкий представитель своего вида. Таких специалистов очень мало, и среди организаций идет кровожадная охота на них. Можно занести в «Красную книгу SEO». Ему свойственен продуктовый подход, он решает задачи пользователя и самой организации. В голове всплывают фразы типа: чек-лист, кейс, инсайт, ресерч, продакт, воркфлоу и много чего еще. Всегда отталкивается от ценностей и целей в работе.
Немного заглядывая вперед, продуктовый подход в SEO – это образ мышления, набор определенных soft- и hard-скиллов. Это желание влиять не только на метрики, но и помогать организации становиться лучше, помогать стейкхолдерам достигать их целей.
Выделю то, что SEO-разумный – не последняя стадия развития поисковой оптимизации. Через 5–7 лет наступит новая эпоха и только нам придется продвигать её вперед!
Когда и где возникает продуктовый подход в SEO
Разберем круговую диаграмму и поймем, где же возникает продуктовый подход в поисковой оптимизации.
Step 1
За отправную точку берется именно SEO-отдел.
Step 2

Далее появляются 2 направления. Это сама организация и ценности & цели, которые могут ставиться на любом уровне.
Step 3

Когда возникает эффективное SEO? Когда есть четко поставленные ценности & цели. SEO знает, куда следовать и имеет долгосрочную стратегию/ценности в своем отделе.
Step 4

Обычное SEO – частое явление. Оно формируется при пересечении SEO и Организации. Отдел поисковой оптимизации реализует то, что хочет сам и часто не помогает бизнесу.
Step 5

А вот так работают продакт-менеджеры. При определении ценностей & целей формируется продуктовый подход в организации.
Final step 6

И наконец-то, на пересечении всех этих направлений появляется продуктовый подход в SEO. Это значит, что специалист становится ответственным не только за SEO, но и за метрики организации + всё это усиливается ценностью & целями на уровне всей компании.
Проектное и продуктовое SEO
Прошу вас, не стоит путать проектный подход и продуктовый. Он актуален в любой сфере деятельности, в том числе и в SEO.
Проектный подход

Идея возникает в вашей голове или голове сейкхолдера. Реальной потребности у пользователя чаще всего нет.
В проектном подходе вы либо хотите реализовать свои амбиции, либо просто реализовываете план, который вам поставили. В итоге → вы доносите проект до production и на этом всё заканчивается.
Продуктовый подход

Добавляется осознанность! Потребность появляется у пользователя, возникает идея реализации и доносится короткими спринтами до клиента. В конце собирается обратная связь, и процесс начинается заново. Следовательно, продуктовый подход в SEO → это еще цикличный и никогда не заканчивающийся процесс.
Как продуктовое SEO устроено в mos.ru
Хватит абстракции, давайте к конкретике. А именно на примере портала Мэра и Правительства Москвы mos.ru.
Начало
Все началось с того, что мы определили, что SEO-отдел делает в mos.ru. Какие шаги он предпринимает, чтобы помочь делать услуги качественно и помогать москвичам?

В mos.ru мы делали многое, совершали тактические шаги, строили стратегию, ставили цели, НО, никогда не задумывались о ценностях. Именно с 2018 года это всё и началось. Перестали просто делать SEO и начали становиться продуктовой командой.
Ценность
Ценность – это как культура: если у вас её нет, вы не знаете, почему вы работаете. Для чего? Чтобы что? Ценность всегда отвечает на вопросы: почему и зачем? И это стоит себе задавать каждый раз.
На уровне всего портала мы поняли, что ценность SEO для нас это:

Каждый раз мы выбираем одно направление, чтобы соответствовать этой ценности. У нас есть более 700 субдоменов *.mos.ru: Мои документы, Парковки Москвы, Дома Москвы и другие. Грубо говоря, мы используем их как PBN, но не в привычном понимании. Каждый сайт перелинкован друг с другом и несет реальную пользу, развивается самостоятельно.
Мы разработали умную сквозную навигацию на этих сайтах, чтобы:
- сократить время поиска информации пользователями (ценность mos.ru);
- увеличить позиции услуг с помощью сквозных внешних ссылок (ценность отдела).
Каждый из сайтов в этой навигации имеет наиболее посещаемые услуги и суперпоиск, который ищет на всех поддоменах и предлагает подсказки.

Итого, мы ускорили время поиска информации на всех сайтах экосистемы mos.ru в 1,5 раза и улучшили позиции в среднем на 2 пункта. Всё руками SEO-отдела!
Вывод: ценность всегда определяется на уровне чего-то крупного и масштабного, чаще всего отдела или всей организации. Решение ценности ставится примерно на год и выполняется циклично, пока вы её не измените.
Цель
Это ваш вижен. С помощью чего вы достигаете своей ценности. Мы определили главную цель так: «Ответы на поисковые запросы можно получить, не переходя на портал mos.ru». И кажется, это идет вразрез с SEO. Мы не будем привлекать трафик? WHY!?
Пример 1: график отключения горячей воды

Все москвичи пользуются сервисом «График отключения горячей воды». Исходя из нашей цели, мы сделали виджет в Яндексе, пользователь может легко узнать, когда отключат воду, не переходя на mos.ru.
И еще мы сделали тот же функционал в Яндекс Навигаторе для удобства пользователей. Если же человек захочет зайти на наш портал, всегда снизу есть ссылка на источник.
Пример 2: Яндекс Кью

Каждый когда-то пользовался Яндекс.Q. Это идеальный сервис, чтобы достичь нашей цели. Мы создали официальный аккаунт и добавили туда менеджера, который отвечает на все вопросы про Москву.
В примере выше видно, что менеджер дает развернутый ответ и ссылки на Пенсионный Фонд России и только в самом конце на mos.ru. Тем самым мы помогаем пользователю получить ответ и уйти по своим делам.
Как SEO-отдел влияет на цели портала mos.ru
Высшая цель – это прекрасно, но давайте посмотрим, как SEO-отдел может влиять напрямую на цели организации, в данном случае, как мы влияем на цели mos.ru. Сейчас будет немного абстракции.
У mos.ru в головах стейкхолдеров возникают цели. Чаще всего помогают их реализовать продуктовые команды. Наш workflow выстроен так, что SEO влияет напрямую на цели mos.ru. Но и не забываем про продуктовые команды, мы помогает реализовать их цели тоже, мы приносим свою экспертность. Работает как одно целое. Продакт-менеджеры видят полезность и влияние SEO в деле и не забывают про нас.

Стратегия
Тут становится немного проще для SEO, так как можно реализовывать именно свои амбиции в рамках поисковой оптимизации. На уровне стратегии возникает больше знакомых SEO-задач.
Пример 1: отзывы пользователей Яндекса
Так как SEO-специалист – это универсальный солдат, то часто у нас имеется больше статистики и аналитики. Мы получили отзывы пользователей из Яндекс Браузера. Спарсили их полностью и кластеризовали по типам проблем.

В итоге у нас получилось 22% отрицательных отзывов, разбитых по категориям проблем. Всё это мы передали продакт-менеджерам. Внутри каждой группы содержатся URL страниц, если пользователь упоминал, где именно проблема.
Пример 2: инклюзивность

Инклюзивность – это доступность сайта для любого типа населения. Как при заболевании (к примеру, при проблемах со зрением), так и в ситуации, когда вы водите автомобиль и не можете смотреть в телефон. Люди с проблемами зрения чаще всего пользуются скринридерами.
Поисковые боты – это незрячий пользователь. Для него тоже нужно делать сайт инклюзивным. И тут пересекаются базовые SEO-требования и требования инклюзивности, так как они практически одинаковые. Должны быть заголовки, хлебные крошки и много чего еще.
Внедрив эти процессы, базовая оптимизация портала mos.ru улучшилась с 50% до 68%. А если вам интересно, вот чек-лист, который мы используем.

Тактика
И приближаемся к финалу. Тактические шаги! Главный замысел любого тактического шага – это MVP-версия. Всегда идем от простого к сложному и не строим космолёт первым этапом. Разберем ниже конкретный пример.
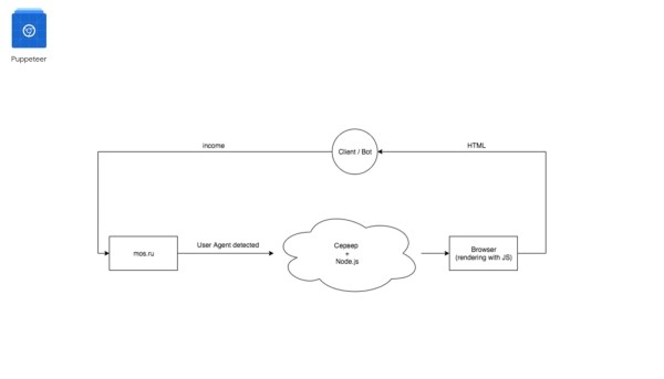
Пример 1: Puppeteer
В mos.ru существует сервис «Проверка эвакуации авто». Раньше поисковые боты нас видели следующим образом:

То есть, ничего не видели. Придя к продакт-менеджеру, выяснилось, что доработки прямо сейчас невозможны, но мы поставили задачу на ближайшее время и пошли другим путем.
Подумав и сделав ресерч, нашли решение – Puppeteer. Его ещё называют «безголовый» Chrome. так как нет визуального интерфейса. С помощью него можно:
- рендерить страницы,
- делать парсинг,
- делать любую пользовательскую активность,
- и кто осмелится – даже накручивать поведенческие факторы (что очень плохо и ай-ай-ай!).
С разработчиками мы добавили это решение. Puppeteer работает по следующей схеме:

Немного расшифрую. Пользователь приходит на mos.ru → определяется его user-agent → на сервере «сидит» puppeteer (это набор библиотек Node.js) → рендерится страница с помощью JS → отдается чистый HTML.
После реализации через 5 дней поисковые боты видят нас полностью. Ура!

Какие минусы у Puppeteer?
Единственный минус – он не любит высоких нагрузок. То есть большого количества трафика. В таком случае страница может загружаться более 3 секунд. Но всё лучше, чем будет пустая страница, правда?
Пример 2: ограничения
SEO-отдел должен вводить свои ограничения в продуктовую команду. Не всегда же только нам страдать? =)
Ужасный воркфлоу, когда SEO зовут в конце разработки. Наверное, многие с этим сталкивались. Итого: миллионы часов на переделку и напряженные споры.

Идеальный workflow, когда к SEO приходят на этапе рождения идеи. И далее вместе с продакт-менеджером он реализует услугу и сервис.

Лучший воркфлоу, когда процесс становится цикличным и на уровне инстинктов. Продуктовое SEO – это бесконечный процесс. В конце доставки до продакшена нужно собирать отзывы и начинать все сначала.

Мы чаще всего придерживаемся схемы 2, а к 3 стремимся!
Для кого вводятся ограничения:
- продакт-менеджеры,
- проджект-менеджеры,
- разработчики,
- тестировщики.
Вот наш шаблончик, который мы используем для тестировщиков. При возникновении каких-то проблем, тестировщик сам возвращает задачу разработке, и мы не тратим своё время на проверку.
Пример 3: обучение
Это короткий, но важный пункт. Если SEO у вас игнорируется и не делается командами, виноваты только вы как SEO-специалист. Нужно прививать культуру SEO, нужно показывать, что вы не просто инструмент. Необходимо обучать как менеджерскую команду, так и разработку. Выстроить систему обучения не очень сложно! И главное – делайте это в процессе работы, не обязательно собирать раз в месяц людей и учить их. Учите на задачах, учите, когда вы просто общаетесь, так SEO будет заходить легче.
Пример 4: исследования
И финал, переходим на уровень исследований. Да-да, не SEO-шных, а немного в сторону продукта.
У mos.ru есть сервис «Вывоз ненужных вещей». Когда возникла потребность в реализации данного сервиса, к нам пришел (а пришел – это уже успех, он о нас помнит!) продакт-менеджер и сказал: «Ребят, если назовем сервис «Утилизатор» – это ок?».
SEO-отдел провел research, понял, что по такому названию выдается TV-шоу. Будет странно, если портал Мэра и Правительства Москвы будет показываться среди таких сайтов.

До того, как что-то делать, мы проверили спрос, количество показов по запросу «вывоз ненужных вещей» было в районе 500 в месяц.
Мы вспомнили, что запускали сервис «Запись к врачу». С течением времени пользователи стали напрямую в запросах писать «запись к врачу мос ру».

Мы провели небольшой опрос среди 29 респондентов и выяснили, что многие хотят видеть в названии сервиса то, что они хотят вывезти из квартиры: вывоз ненужной мебели, техники, мусора, стиральной машины и так далее.
Но так как есть некоторые ограничения, мы взяли что-то среднее и назвали сервис «Вывоз ненужных вещей», а уже внутри сделаем позже страницы под различные типы вывоза мусора.
Итого, сама ниша «вывоза ненужных вещей» выросла с 500 запросов до 1700 запросов в месяц. Это уникальный сервис, и он начал приносить реальную пользу. И второе – нас стали искать по брендовым запросам, типа «мос ру вывоз ненужных вещей», что говорит о формировании привычек у пользователей.

Резюме
Продуктовый подход в SEO – это новый этап и больший уровень ответственности. Вы заботитесь не только о трафике, но и о пользователях и миссии вашей организации. Лучший способ начать внедрять продуктовый подход у себя – это определить ту самую ценность и цель. Чтобы их определить, задайте себе простой вопрос: ПОЧЕМУ и ЗАЧЕМ? Вы делаете свою работу, чтобы что? Иногда стоит немного улететь в облака, отложить все рутинные задачи, порефлексировать, чтобы сдвинуться с мертвой точки.
Сейчас мы находимся на этапе эпохи SEO-разумный. А какая будет следующая по вашему мнению? Предлагайте варианты в комментарии ниже! И не стесняйтесь, пишите в Telegram, если у вас остались вопросы.
Источник: www.seonews.ru
Комментарии закрыты.